

证监会官网信息显示,杭州新剑机电传动股份有限公司1月9日启动上市辅导工作,中信证券担任其辅导机构。据悉,新剑传动是特斯拉人形机器人的核心零部件供应商,其产品2022年已应用于特斯拉擎天柱机器人(Optimus)。
综合 | 证监会 公司官网 澎湃新闻
本文仅为信息交流之用,不构成任何交易建议

因与特斯拉Optimus产业链的密切关系,新剑传动此前虽未上市,但在产业界和投资界仍拥有极高的知名度。
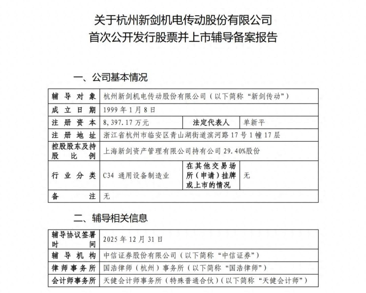
辅导备案报告显示,新剑传动成立于1999年,行业分类为C34通用设备制造业。上海新剑资产管理有限公司持有新剑传动29.40%股份,为其控股股东。根据规划,辅导人员将于2026年4月至2026年5月,对新剑传动是否达到发行上市条件进行综合评估,协助新剑传动按相关规定准备首次公开发行股票并上市申请文件。
{jz:field.toptypename/}新剑传动官网显示,公司为专精特新“小巨人”企业,专业从事研发生产滚轧成型蜗杆齿轮、座椅水平驱动器、行星滚柱丝杠-直线型电驱动关节、旋转型电驱动关节等相关系列产品。
公司的产品主要应用于半导体、通讯电子;汽车及新能源、智能汽车;人形机器人;无人机;工程机械等行业。

据了解,丝杠相当于人的关节,是人形机器人的核心零部件之一,能够提供稳定而精确的关节运动,使得人形机器人能够更加准确地模拟人体的动作,而行星滚柱丝杠的核心功能是将旋转运动转换为直线运动。
新剑传动于2005年成立研发中心,2015年成立研发中心(上海)实验室分部,太阳城游戏建立了技术创新体系,精准把握前沿科技和未来产品发展趋势。
从机电传动应用场景概念创新研究,产品设计、仿真、实验和制造工艺工程技术研发,可靠性和六西格玛设计的系统管理;具有博士、硕士、本科学历50余人的研发团队。拥有自主开发的整套传动实验设备;齿轮蜗杆测量中心:整套的进口齿轮蜗杆测量设备。
为提供更好更专业的客户服务,新剑传动以行业专业区分设事业部子公司来满足客户不同行业不同专业的需求。
蜗杆齿轮事业部:CNC车磨精密轴系列产品、小模数切削、滚轧成型齿轮蜗杆、内外圆磨削螺母蜗杆相关系列产品。
2003年在上海成立,新剑机电传动(上海)有限公司:车削蜗杆及CNC切削系列产品。
座椅驱动器事业部:座椅水平驱动器(HDM)相关系列产品。
行星滚柱丝杠事业部:行星滚柱丝杠及电动缸直线驱动系列产品。将成为液压驱动、滚珠丝杠电动缸的未来技术主力替代方案。
新剑传动拥有制造场地3万多平方米,拥有进口、国产研发、制造、检测高端设备300多台、10多条智能化组装线,公司员工300余人。2008年分别获得IATF16949质量体系、ISO13485体系等五合一体系认证,并和国内国外知名企业成为战略合作伙伴。
公司专注机电传动的研发和智能制造,客户提供传动性能指标和接口空间的需求,公司将为其提供设计实验的技术解决方案,提供优质的功能性产品。
新剑传动被视为T链(特斯拉)的一级供应商,开云app与特斯拉供应链有着深度关系。

据公开报道,新剑传动此前曾透露,公司与美国两家人形机器人和新能源车头部企业有着深度合作。2025年也曾有市场消息称,新剑传动拿到了特斯拉的灵巧手订单,量级在1000台或以上。
2025年3月,新剑传动与五洲新春(603667)签订了战略合作框架协议,双方将针对行星滚柱丝杠、微型滚珠丝杠等零部件产品和智能汽车用丝杠产品展开多维度合作。五洲新春此前曾在投资者互动平台表示,特斯拉北美工厂驱动电机轴承定点斯凯孚,斯凯孚的轴承套圈由公司独家供应,特斯拉中国工厂相关产品则有两、三家供应商。
同时,新剑传动还与德迈仕(301007)有着合作。德迈仕作为新剑传动供应商,为新剑传动供应汽车零件产品。该公司曾表示,其生产的多个产品最终可用于特斯拉汽车。就前述新剑传动拿到较大数量特斯拉灵巧手总成订单的市场传闻,德迈仕彼时表示,暂未在该项目与其合作。
根据特斯拉CEO马斯克的表态,特斯拉人形机器人Optimus将在2026年第一季度推出第三代(Optimus V3)原型机,预计在2026年底前启动Optimus生产线,年产量将达到100万台。
马斯克指出,机器人的手和前臂是一个巨大的工程挑战,制造前臂的难度远高于身体其他部位。
2025年末,新剑传动年产100万台人形机器人行星滚柱丝杠产业化项目主体结构完工。据介绍,该项目建成后,将打造一个集研发、生产、测试功能于一体的智能化基地,凭借规模化、智能化生产优势,有望成长为长三角规模领先的人形机器人核心部件生产基地。
高工机器人产业研究所数据显示,2025年,国内人形机器人出货量预计达1.8万台,较2024年增长超650%。在此基础上,2026年国内出货量有望攀升至6.25万台。
智元机器人、宇树科技、特斯拉等厂商正积极推动产业加速发展。此前智元披露,2026年其量产规模有望增至数万台。何小鹏1月9日宣布,将于2026年规模量产人形机器人。特斯拉此前宣布,其人形机器人Optimus V3将于2026年量产,目标年产100万台。

备案号: