
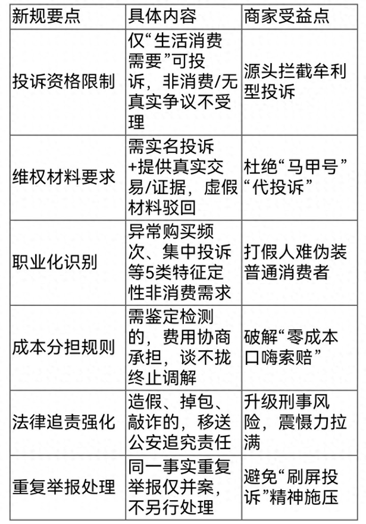
一、核心新规速览表
{jz:field.toptypename/}
二、常见套路失效对照表

三、商家反打假“三步走”操作指南
1. 资格核验(先卡入口):要求对方明确是否为“生活消费”,提供与投诉人一致的订单号、支付记录、收货信息及商品凭证,信息不匹配直接申请市场局不受理;
2. 质量质疑应对(抬高成本):若被指商品问题,立刻提出“愿意配合法定鉴定检测,费用需双方协商承担”,倒逼打假人放弃索赔;
3. 反敲诈追责(主动维权):若对方以投诉举报索要钱款,明确告知“将保留聊天记录、通话录音等证据,请求市场监管部门移送公安追究责任”。
四、可直接复制的话术模板
1. 回复职业打假人(短版)
“您的诉求已收到。请提供与投诉人身份一致的订单号、支付记录、收货信息及商品照片,若信息无法对应,我方将依法向市场监管部门说明情况,按规定处理,开云app官方在线感谢理解。”
2. 回复市场监管部门(完整版)
“我方愿意配合处理合法消费纠纷,但本案投诉人身份信息与交易凭证、支付主体、收货信息不一致,无法证明存在真实消费争议。恳请依据《市场监督管理投诉举报处理办法》第10、16、17条,审查其是否属于生活消费需要,如证据链不完整,请求依法不予受理或终止调解。”
3. 反敲诈专用版
“我方支持合法维权,可提供退货退款、整改等正常售后。若以投诉举报为手段要求私转账、频繁施压索赔,我方将保留聊天记录等证据,请求依法认定并追究相关责任。”
五、日常经营证据留存清单
- 商品标签、配料表、宣传文案等原始资料(留存备案,避免被指“虚假宣传”);
- 订单记录、支付凭证、收货物流信息(电子版+纸质版备份);
- 与消费者的聊天记录、通话录音(尤其是涉及投诉索赔的沟通内容);
- 商品质检报告、厂家授权文件(应对“质量质疑”时直接举证)。

备案号: